| নং | শিরোনাম | সেবার ধাপ | কার্যকলাপ |
|---|---|---|---|
| | |||
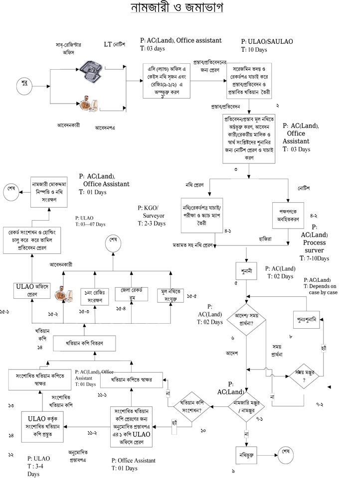
| ১ | নামজারী ও জমাভাগ | দেখুন | |
| ২ | স্বল্প মেয়াদী প্রশিক্ষণ | দেখুন | |
| ৩ | দীর্ঘ মেয়াদী প্রশিক্ষণ | দেখুন | |
| ৪ | যুব সংগঠন তালিকাভুক্তির নিয়মাবলী | দেখুন | |
| ৫ | অর্পিত সম্পত্তির নবায়ন | দেখুন | |
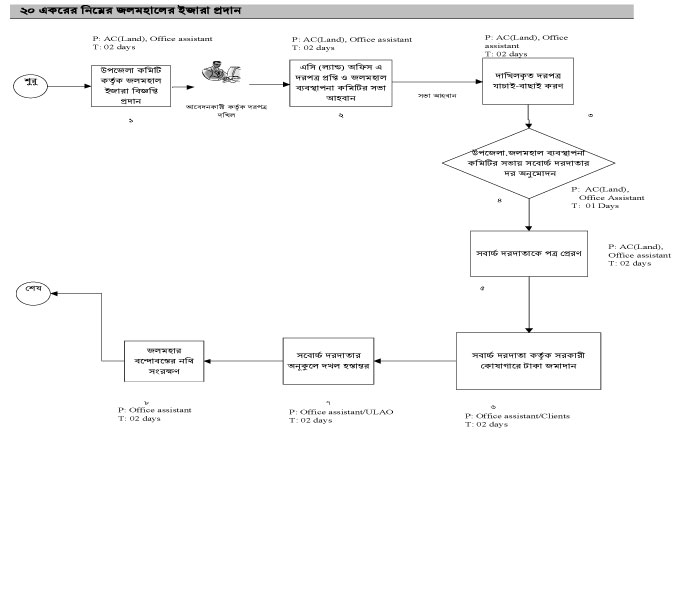
| ৬ | ২০ একরের নিম্নের জলমহাল ইজারা প্রদান | দেখুন | |
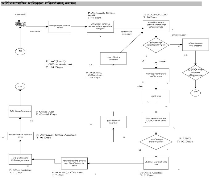
| ৭ | অর্পিত সম্পত্তির মালিকানা পরিবর্নতনসহ বায়ন | দেখুন | |
| ৮ | শিক্ষকদের বেতন | দেখুন | |
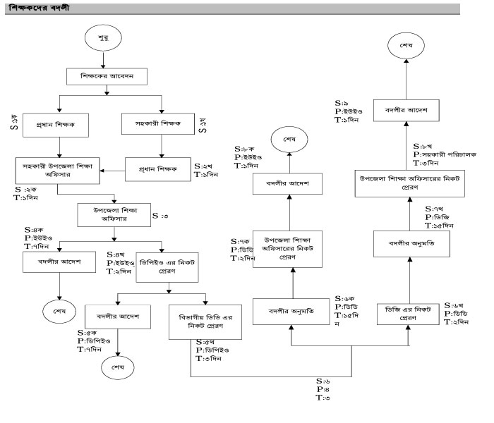
| ৯ | শিক্ষকদের বদলী | দেখুন | |
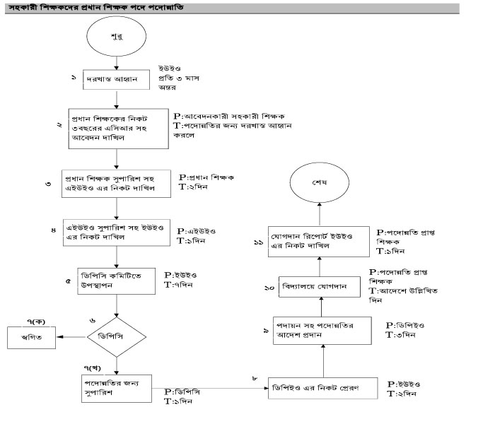
| ১০ | সহকারী শিক্ষকদের প্রধান শিক্ষক পদে পদোন্নতি | দেখুন |